リズムボックスと同時に届いたのがコレ。
ギターアンプに使うVR群。一台のアンプにこんなに入れるのは初めて。
100kΩが5個に20kΩが1個です。
何処に入れるかは回路図を参考にして下さい。
で、実はこのVR。ギターの中にも入れる予定です。
ポン付けとは行かないでしょうが、それ程大型でもないので、何とか成ると思っています。
勿論、純正の物よりも抵抗値を下げて使います。
低い抵抗値を使うには、ピックアップの出力インピーダンスが低くないと使えません。
其れの対策に、ピックアップの出力にトランスを入れるんですね。
勿論3個(笑)。
オーディオ用で注文する時は偶数が普通(ステレオアンプですから)。
奇数個を注文しますので、怪しまれるかな?(笑)。
あ、今回、信号ラインのトランスは、全て手持ちが有るので気が楽です(お金が掛からない、汗)。
オット、チッチャイトランスを一個買ったっけ。
ギターアンプに使うVR群。一台のアンプにこんなに入れるのは初めて。
100kΩが5個に20kΩが1個です。
何処に入れるかは回路図を参考にして下さい。
で、実はこのVR。ギターの中にも入れる予定です。
ポン付けとは行かないでしょうが、それ程大型でもないので、何とか成ると思っています。
勿論、純正の物よりも抵抗値を下げて使います。
低い抵抗値を使うには、ピックアップの出力インピーダンスが低くないと使えません。
其れの対策に、ピックアップの出力にトランスを入れるんですね。
勿論3個(笑)。
オーディオ用で注文する時は偶数が普通(ステレオアンプですから)。
奇数個を注文しますので、怪しまれるかな?(笑)。
あ、今回、信号ラインのトランスは、全て手持ちが有るので気が楽です(お金が掛からない、汗)。
オット、チッチャイトランスを一個買ったっけ。
手持ちのSWでも良かったんだけど、どうせなら・・・(何時ものパターン)。
プッシュSWの方がスマートだし(スマートとは程遠い自分の体形に自己嫌悪)、SWがどちら側に成っているかの表示が有った方が良いよね。
そんな訳で、LED表示付きのプッシュSWを探しました(探している最中突然の訪問、地元の人の農機具の修理をしていたのは・・・・笑)。
で、カッコイイプッシュSWを探しましたが、今のこの時代、モーメンタリばかりでオルタネイトは時代遅れのデザインばっかり。
時代に取り残されているピンキー君は我慢します(涙)。
その中でも、まあまあのデザインかな?と言うのを発注しました。
入手したらアップします。
しつこいピンキー君。モーメンタリのSWを使って何とかならないかを検討中(だって、カッコイイSWが目白押しなんだもの)。
モーメンタリ 押している間だけON。手を話すとOFF。
オルタネイト 押すとONでロック、手を離してもONを維持。もう一度押すとOFF。
プッシュSWの方がスマートだし(スマートとは程遠い自分の体形に自己嫌悪)、SWがどちら側に成っているかの表示が有った方が良いよね。
そんな訳で、LED表示付きのプッシュSWを探しました(探している最中突然の訪問、地元の人の農機具の修理をしていたのは・・・・笑)。
で、カッコイイプッシュSWを探しましたが、今のこの時代、モーメンタリばかりでオルタネイトは時代遅れのデザインばっかり。
時代に取り残されているピンキー君は我慢します(涙)。
その中でも、まあまあのデザインかな?と言うのを発注しました。
入手したらアップします。
しつこいピンキー君。モーメンタリのSWを使って何とかならないかを検討中(だって、カッコイイSWが目白押しなんだもの)。
モーメンタリ 押している間だけON。手を話すとOFF。
オルタネイト 押すとONでロック、手を離してもONを維持。もう一度押すとOFF。
今朝方、アップしたギターアンプの回路図。悪友の山ちゃんから指摘。
メインVRが無いと、入力ジャックの抜き差しでショックノイズが・・・・・・。
オーディオ用アンプは、通常信号ラインの抜き差しはしないけど、ギターアンプは違う。
僕の場合はギターを交換ってチョクチョクしそう。
ショックノイズで大事なドライバーを飛ばしたら・・・(有り得ませーん、笑。アンプの出力が小さ過ぎます)。
でも、高能率のスピーカーだから、心臓の止まりそうな音が出るかと・・・(大汗)。
で、今回のアンプ。其々のVRが音質調整を兼ねているので、一旦決めたら弄りたくない(折角のバランスを崩す)。
そんな訳で、コメントへの返信にも書きましたが、入力にON,OFFスィッチを付ける事にしました。
普通考えると、信号ラインへ接点を割り込ませ、信号の入り切りを計るって思うでしょうけど、この回路の場合、信号ラインに接点が入るので好きじゃないんですね。
で、僕が使う回路(オーディオの世界のミューティングは殆どこの方法)。
初段管のグリッドリーク抵抗の両端を繋いでミューティング。
この方法は一番ノイズが出ませんし、接点の悪影響も無いのです。
で・・・・・・・。
こんなSWを11個も持っていた。
山ちゃん、覚えているかな?
昔のミニアンプの電源SW。
取り付けネジ部が長いので、僕のシャシにも取り付けられる。
で、此処で考えた。インジケーターが有った方が、操作ミスを防げるよね。
と言う事で、このSWは棄却です(あ~~~あ、また始まっちゃった)。
メインVRが無いと、入力ジャックの抜き差しでショックノイズが・・・・・・。
オーディオ用アンプは、通常信号ラインの抜き差しはしないけど、ギターアンプは違う。
僕の場合はギターを交換ってチョクチョクしそう。
ショックノイズで大事なドライバーを飛ばしたら・・・(有り得ませーん、笑。アンプの出力が小さ過ぎます)。
でも、高能率のスピーカーだから、心臓の止まりそうな音が出るかと・・・(大汗)。
で、今回のアンプ。其々のVRが音質調整を兼ねているので、一旦決めたら弄りたくない(折角のバランスを崩す)。
そんな訳で、コメントへの返信にも書きましたが、入力にON,OFFスィッチを付ける事にしました。
普通考えると、信号ラインへ接点を割り込ませ、信号の入り切りを計るって思うでしょうけど、この回路の場合、信号ラインに接点が入るので好きじゃないんですね。
で、僕が使う回路(オーディオの世界のミューティングは殆どこの方法)。
初段管のグリッドリーク抵抗の両端を繋いでミューティング。
この方法は一番ノイズが出ませんし、接点の悪影響も無いのです。
で・・・・・・・。
こんなSWを11個も持っていた。
山ちゃん、覚えているかな?
昔のミニアンプの電源SW。
取り付けネジ部が長いので、僕のシャシにも取り付けられる。
で、此処で考えた。インジケーターが有った方が、操作ミスを防げるよね。
と言う事で、このSWは棄却です(あ~~~あ、また始まっちゃった)。
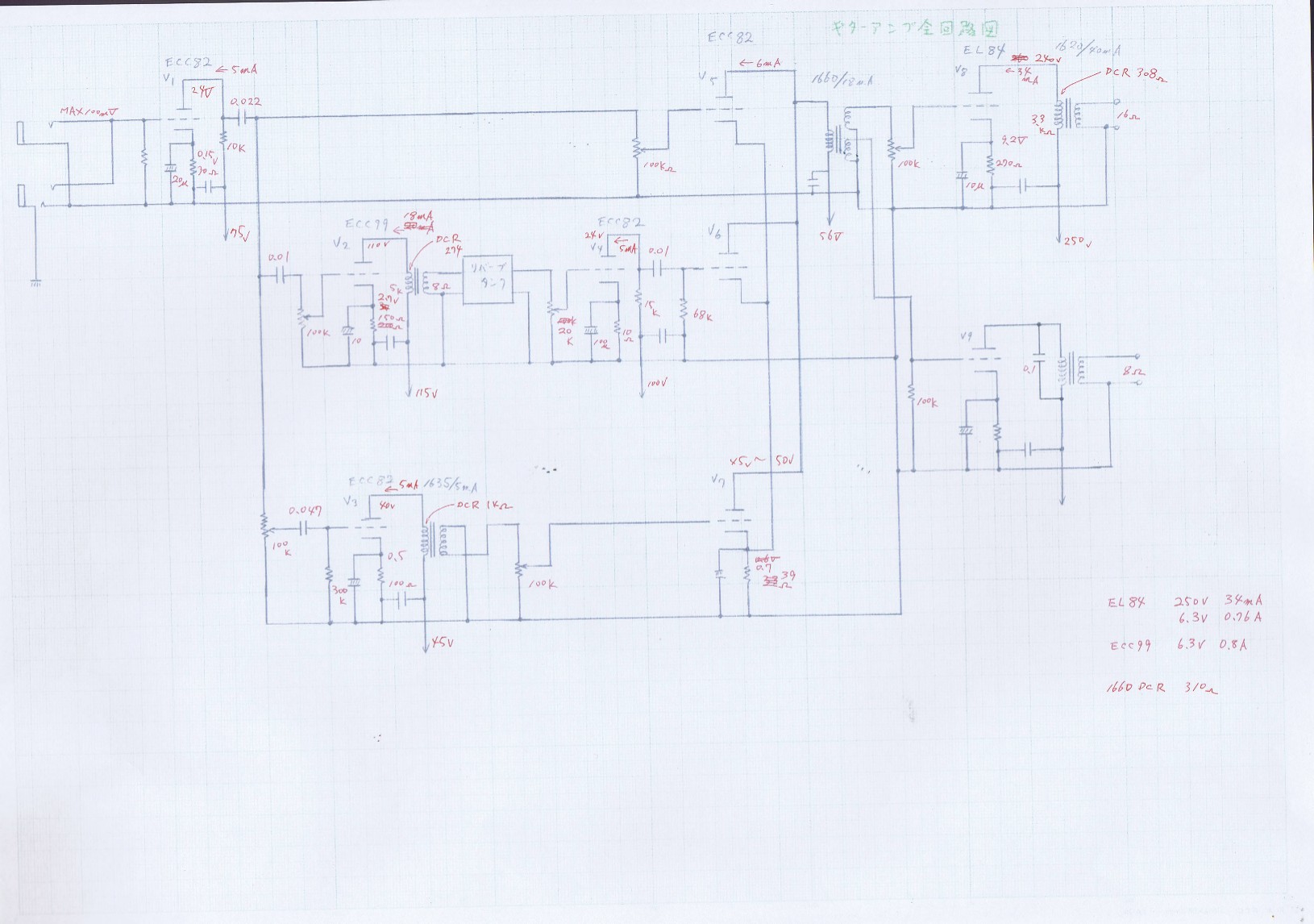
ギターアンプの回路が略完了しました。
やって見ないと不明の部分も何箇所か有りますが、大きな変更はない筈です。
変更は、定数の見直しだけです。
真空管の本数が9本(此れにプラス整流管)。
トランスは信号ラインに5個。電源に4個。
VRは6個。
入力セレクターは止めました。両方に刺さなければ良いだけですので。
パワー段が2系統なのは、ウーハーとドライバー用。
ドライバーの方が能率が良いので、VRが入っています。此れでネットワークにアッテネーターを入れないで済みます。
下側(ウーハー用)のパワー段のOPTにはハイカットのコンデンサーを入れ、ネットワーク無しでウーハーを鳴らす魂胆です。
全体の音量を調整するマスターVRが無いですが、演奏中には触らないだろうとの考えからです。
ストレート信号、リバーブ信号、オーバードライブ信号、其々を単独で調整し、トータル音量を決める心算です。
まあ、ギター側にもVRは有るので何とか成るのかなと・・・。
早い話、マスターVRを入れる場所が無かったのです(大汗)。
ネットワークにアッテネーターを入れれば、パワー段入力に二連VRを入れればマスターVRに成ります。
スタートは、シンプルアンプにフルレンジと言う簡単なアンプの計画だったのですが・・・・・。
リバーブ回路とオーバードライブ回路には、入出力両側にVRを入れています。
深さと量の両方をコントロールする為です。
音出しの結果で片側だけに成るかも知れません。
まだ、VRとヒータートランスが入荷していません。全てのパーツが揃ったら、部品配置の検討です
やって見ないと不明の部分も何箇所か有りますが、大きな変更はない筈です。
変更は、定数の見直しだけです。
真空管の本数が9本(此れにプラス整流管)。
トランスは信号ラインに5個。電源に4個。
VRは6個。
入力セレクターは止めました。両方に刺さなければ良いだけですので。
パワー段が2系統なのは、ウーハーとドライバー用。
ドライバーの方が能率が良いので、VRが入っています。此れでネットワークにアッテネーターを入れないで済みます。
下側(ウーハー用)のパワー段のOPTにはハイカットのコンデンサーを入れ、ネットワーク無しでウーハーを鳴らす魂胆です。
全体の音量を調整するマスターVRが無いですが、演奏中には触らないだろうとの考えからです。
ストレート信号、リバーブ信号、オーバードライブ信号、其々を単独で調整し、トータル音量を決める心算です。
まあ、ギター側にもVRは有るので何とか成るのかなと・・・。
早い話、マスターVRを入れる場所が無かったのです(大汗)。
ネットワークにアッテネーターを入れれば、パワー段入力に二連VRを入れればマスターVRに成ります。
スタートは、シンプルアンプにフルレンジと言う簡単なアンプの計画だったのですが・・・・・。
リバーブ回路とオーバードライブ回路には、入出力両側にVRを入れています。
深さと量の両方をコントロールする為です。
音出しの結果で片側だけに成るかも知れません。
まだ、VRとヒータートランスが入荷していません。全てのパーツが揃ったら、部品配置の検討です
回路図上の設計が略終わり、部品の配置を考える状況に成りました。
大物パーツのサイズが判らないと、先へ進めません。
そんな訳で二階のストックルーム。
部品取りに使えるアンプが二台も有る(大汗)。
勿論、片方を分解すれば部品は足ります。
で、気に成っていた電源トランス(大きさの確認)。
ゲーーーーーー。
此のサイズ。現在使用しているパワーアンプと同じ。
と言う事は、今使用中のパワーアンプよりも重くなるってか・・・・・・・。
真空管も10本も立つし。
参ったな。新しく買うパーツは殆どゼロ(手持ちで間に合う)。
その辺があったので気楽に考えていた(金銭的な出費が無いと、人間気持ちがでかくなる、汗)
シャシも今のアンプの外枠を流用。天板だけ作ればOK。なんて考えていたのに・・・・・。
拙いなー。気楽に部屋間を移動するなんて出来ないじゃないか。
兎に角参った・・・・。
出力を2chから1chに減らせば、軽くなるけど狙った音が・・・・・。
なんせトランス類が重過ぎる。
リバーブまで此のトランスを使わないで良かった。
大物パーツのサイズが判らないと、先へ進めません。
そんな訳で二階のストックルーム。
部品取りに使えるアンプが二台も有る(大汗)。
勿論、片方を分解すれば部品は足ります。
で、気に成っていた電源トランス(大きさの確認)。
ゲーーーーーー。
此のサイズ。現在使用しているパワーアンプと同じ。
と言う事は、今使用中のパワーアンプよりも重くなるってか・・・・・・・。
真空管も10本も立つし。
参ったな。新しく買うパーツは殆どゼロ(手持ちで間に合う)。
その辺があったので気楽に考えていた(金銭的な出費が無いと、人間気持ちがでかくなる、汗)
シャシも今のアンプの外枠を流用。天板だけ作ればOK。なんて考えていたのに・・・・・。
拙いなー。気楽に部屋間を移動するなんて出来ないじゃないか。
兎に角参った・・・・。
出力を2chから1chに減らせば、軽くなるけど狙った音が・・・・・。
なんせトランス類が重過ぎる。
リバーブまで此のトランスを使わないで良かった。
急遽変更を考えたギターアンプ。
正しく言うと、アンプの変更ではなくスピーカーの変更。
20cmフルレンジと言う最初の思惑は、何時もの病気に侵された。
どうせやるなら・・・・・・・。
仕事柄、スピーカーユニットも色々と転がっている。
レコード用の5ウェイは全然進まない。
それ用に用意したユニット。使わないのは勿体無い。
大型ホーンは問題ない。
行けるかが判らないのが、38cmウーハー。
ギター用に使うのには軽量コーン、高いfo、高能率が不可欠。
測って見ましょう。
椅子の上に乗せられた803A。
測定器は御馴染の・・。
測定結果。
foはナント68Hz。10Wよりも高いのです。基本的に大口径に成る程下がり易い。
口径が大きいのに高い。要はパンパンの振動系。
インピーダンスは10Ω。此の数値も160Hz辺りですから・・・(笑)。
正しく言うと、アンプの変更ではなくスピーカーの変更。
20cmフルレンジと言う最初の思惑は、何時もの病気に侵された。
どうせやるなら・・・・・・・。
仕事柄、スピーカーユニットも色々と転がっている。
レコード用の5ウェイは全然進まない。
それ用に用意したユニット。使わないのは勿体無い。
大型ホーンは問題ない。
行けるかが判らないのが、38cmウーハー。
ギター用に使うのには軽量コーン、高いfo、高能率が不可欠。
測って見ましょう。
椅子の上に乗せられた803A。
測定器は御馴染の・・。
測定結果。
foはナント68Hz。10Wよりも高いのです。基本的に大口径に成る程下がり易い。
口径が大きいのに高い。要はパンパンの振動系。
インピーダンスは10Ω。此の数値も160Hz辺りですから・・・(笑)。
リバーブタンクへ信号を送り込むには、パワーアンプが必要です。
理由はリバーブタンクの入力側は、スピーカーに近いんですね。
インピーダンスも8Ωですし(僕が買った物は)。
で、最初は愛用のOPT(余っているし、笑)を使おうとしたんですけど、重い、でっかい。
と言う事でチョン。
ネットで検索。小型で安くて丁度良いOPTは無いかな?
見つけましたので一昨日発注。
先程、ヤマトのお兄ちゃんが届けてくれました。
右側の可愛いトランスが届いた物。
左側は従来の愛用トランス。
リバーブアンプはハイファイとは程遠く、此のトランスの違いなんて出ないよね。と言う発想です。
でも、小さいのには驚き。
価格の違いも、見たとおりの感じです。
今一番の問題は、僕個人のダイエットが・・・・・・・・(大汗)。
理由はリバーブタンクの入力側は、スピーカーに近いんですね。
インピーダンスも8Ωですし(僕が買った物は)。
で、最初は愛用のOPT(余っているし、笑)を使おうとしたんですけど、重い、でっかい。
と言う事でチョン。
ネットで検索。小型で安くて丁度良いOPTは無いかな?
見つけましたので一昨日発注。
先程、ヤマトのお兄ちゃんが届けてくれました。
右側の可愛いトランスが届いた物。
左側は従来の愛用トランス。
リバーブアンプはハイファイとは程遠く、此のトランスの違いなんて出ないよね。と言う発想です。
でも、小さいのには驚き。
価格の違いも、見たとおりの感じです。
今一番の問題は、僕個人のダイエットが・・・・・・・・(大汗)。
エレキギターとアコスティックギターの根本的な違い。
エレキギターのボディはソリッドで共鳴が殆ど無い。
要は、心地よい高調波が出難い。
それを、アンプの歪で補おうと言うのがオーバードライブと理解しています(思いっ切り歪ませたディストーションとは違うかと)。
真空管(三極管)を入力オーバーで使うと偶数次の高調波を出すんですね。これをボディの共振に似せると思っています(アコスティックの共振とは違いますが、耳に心地良いと言うのは共通かと)。
で、昔のオーディオ用管球式の有名なアンプ。結構この状態に成っていたりして・・・。
ギターアンプは音の美しさを狙っての設計をしてもOK。
でも、オーディオアンプは正直なアンプにしないとレギュレーション違反。
同じアンプでも設計意図はかなり違います。
今回の経験で、こうすれば美しく聴こえると言うノウハウを手にしても、オーディオアンプには採用しません。
エレキギターのボディはソリッドで共鳴が殆ど無い。
要は、心地よい高調波が出難い。
それを、アンプの歪で補おうと言うのがオーバードライブと理解しています(思いっ切り歪ませたディストーションとは違うかと)。
真空管(三極管)を入力オーバーで使うと偶数次の高調波を出すんですね。これをボディの共振に似せると思っています(アコスティックの共振とは違いますが、耳に心地良いと言うのは共通かと)。
で、昔のオーディオ用管球式の有名なアンプ。結構この状態に成っていたりして・・・。
ギターアンプは音の美しさを狙っての設計をしてもOK。
でも、オーディオアンプは正直なアンプにしないとレギュレーション違反。
同じアンプでも設計意図はかなり違います。
今回の経験で、こうすれば美しく聴こえると言うノウハウを手にしても、オーディオアンプには採用しません。
