昨日の問題の答えです。
此の回路は、前段の出力トランス二次側とリバーブタンクの入力コイルだけで回路が終わっています。
つまり、電源とは一切関係有りません。
この場合は適当な所(最短距離なんて狙わないで大丈夫)でシャシへベタアースです。
アース線の長さを考えないで良いのは、何度も書いていますがアース線には電流が流れません。
電流が流れなければ抵抗値はゼロ(笑)です。
もし、出力トランスの二次側に中間タップが有りましたら、其処を落とすのがベターです。
でもリバーブユニットを(スプリングを)通りますから細かな違いは判らないでしょうね。
で、続いての問題です。
リバーブユニット出力側のコイルのアースは、何処に落とすのでしょうか?
此の考えを応用すれば、パワーアンプのOPTの二次側アース。
信号ラインへ落とすのはNG。シャシへベタアースが正解です。
オット、僕は無帰還なので此れでOKですが、NFを掛ける場合は・・・・・・。
良く考えて見て下さい。
此の回路は、前段の出力トランス二次側とリバーブタンクの入力コイルだけで回路が終わっています。
つまり、電源とは一切関係有りません。
この場合は適当な所(最短距離なんて狙わないで大丈夫)でシャシへベタアースです。
アース線の長さを考えないで良いのは、何度も書いていますがアース線には電流が流れません。
電流が流れなければ抵抗値はゼロ(笑)です。
もし、出力トランスの二次側に中間タップが有りましたら、其処を落とすのがベターです。
でもリバーブユニットを(スプリングを)通りますから細かな違いは判らないでしょうね。
で、続いての問題です。
リバーブユニット出力側のコイルのアースは、何処に落とすのでしょうか?
此の考えを応用すれば、パワーアンプのOPTの二次側アース。
信号ラインへ落とすのはNG。シャシへベタアースが正解です。
オット、僕は無帰還なので此れでOKですが、NFを掛ける場合は・・・・・・。
良く考えて見て下さい。
極常識的なオーディオアンプには付いていなくて、今回のギターアンプに付いている回路(部品)。
リバーブ回路(リバーブタンク)です。
信号をコイルに入れ、コイル内の磁性体(マグネットかも?)を振動させます。
その振動をスプリングに伝え、スプリングの反対側のマグネットを振動させます。
そのマグネットの周りにもコイルが巻いて有って、信号を発電します。
信号伝達にスプリングを使いますので、音は遅れますし、入力が止まってもスプリングの振動は残るので、長く音が延びると言う原理です。
その回路図を簡単に書いて見ました。
上が概念図。
下はリバーブユニットのコイルを書いた物です。
で、矢印の先はアースへ落とすのですが、何処へ落とすのでしょうか?
シャシへベタ落としで良いのか、信号ラインのアースへ落とすのか?
此れが理解出来る方は、パワーアンプのOPT二次側のアース、どこへ落とすかは判りますよね。
あ、答えは明日アップします。
追記です。
シャシアースと信号ラインのアース。最終的には繋がっていますが別々に考えないといけません。
信号ラインのアースには、電流が流れている場合が殆どです。
電流が流れると抵抗値で電位差が出来てしまう。
此の電位差を極力少なくし、尚且つシャシには電流を流さない。
その為に別々に考えます。
結構有名なアンプでも、平気でシャシに電流を流しているのを時々見かけます(笑)。
リバーブ回路(リバーブタンク)です。
信号をコイルに入れ、コイル内の磁性体(マグネットかも?)を振動させます。
その振動をスプリングに伝え、スプリングの反対側のマグネットを振動させます。
そのマグネットの周りにもコイルが巻いて有って、信号を発電します。
信号伝達にスプリングを使いますので、音は遅れますし、入力が止まってもスプリングの振動は残るので、長く音が延びると言う原理です。
その回路図を簡単に書いて見ました。
上が概念図。
下はリバーブユニットのコイルを書いた物です。
で、矢印の先はアースへ落とすのですが、何処へ落とすのでしょうか?
シャシへベタ落としで良いのか、信号ラインのアースへ落とすのか?
此れが理解出来る方は、パワーアンプのOPT二次側のアース、どこへ落とすかは判りますよね。
あ、答えは明日アップします。
追記です。
シャシアースと信号ラインのアース。最終的には繋がっていますが別々に考えないといけません。
信号ラインのアースには、電流が流れている場合が殆どです。
電流が流れると抵抗値で電位差が出来てしまう。
此の電位差を極力少なくし、尚且つシャシには電流を流さない。
その為に別々に考えます。
結構有名なアンプでも、平気でシャシに電流を流しているのを時々見かけます(笑)。
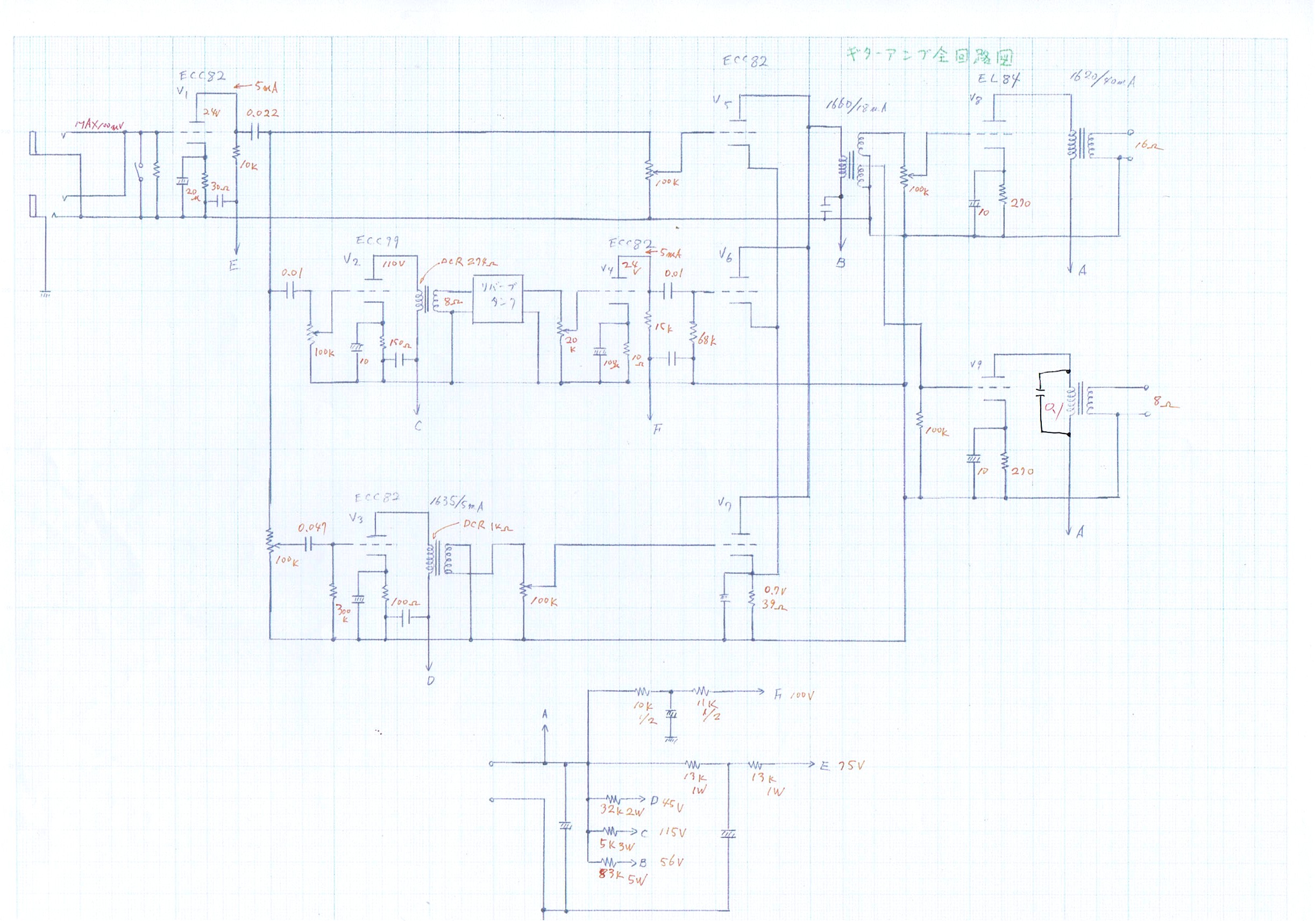
アレッ。本体回路の全回路図をアップしていませんでしたね。
信号回路はアップしていたんですが、非常に大事なデ・カップリング回路のアップがまだでした。
で、このデカップリング回路。リップルフィルターでは有りません。
デ・カップリングに入る前に、リップルはなくさないといけないですね。
名前からも判ります様に、デ・カップリング。つまり繋がらない様にする。
もし此の回路が無いと、真空管同士が電源でつながり正帰還や負帰還が掛かり、正帰還の場合は発信してしまいます。
其れを防ぐのが此の回路。
非常に重要な回路なんですが、一般には軽く考えられている傾向が有ります。
此の回路は電源回路ではなく、信号回路と理解するのが正しいのです。
で、デ・カップリングの最後のコンデンサー。プレート負荷の直ぐ下に書いて有る意味判りますか?
負荷抵抗の直ぐ下も、信号に振られています。
此の振られをキャンセルさせる役目ですので、負荷のすぐ下に取り付けるのが正しいのです。
此のコンデンサーと負荷との間の配線が長く成ると、ノイズの原因に成ります。
逆に負荷抵抗値から考えると、大型のコンデンサーは必要有りません。
ケミコンですと、高域のインピーダンスが上がるので拙いんですね。
僕のプリアンプは、此処へ1μのフィルムコンデンサーを使っています。
数十μのケミコンなんて必要有りません(勿論100μなんて・・)。
デ・カップリング回路。非常に重要な回路です。
あ、今作っているギターアンプはシャシが小さいのでケミコンで行きます(笑)。
ある意味、不良在庫処分アンプでも有りますので・・・・・。
更に追記。
デ・カップリング回路のもう一つの働き。
プレート電圧の最適化。
プレート負荷抵抗は一定にした侭(最適な値)で、デ・カップリングの抵抗値を調整して、最適プレート電圧に合わせます。
信号回路はアップしていたんですが、非常に大事なデ・カップリング回路のアップがまだでした。
で、このデカップリング回路。リップルフィルターでは有りません。
デ・カップリングに入る前に、リップルはなくさないといけないですね。
名前からも判ります様に、デ・カップリング。つまり繋がらない様にする。
もし此の回路が無いと、真空管同士が電源でつながり正帰還や負帰還が掛かり、正帰還の場合は発信してしまいます。
其れを防ぐのが此の回路。
非常に重要な回路なんですが、一般には軽く考えられている傾向が有ります。
此の回路は電源回路ではなく、信号回路と理解するのが正しいのです。
で、デ・カップリングの最後のコンデンサー。プレート負荷の直ぐ下に書いて有る意味判りますか?
負荷抵抗の直ぐ下も、信号に振られています。
此の振られをキャンセルさせる役目ですので、負荷のすぐ下に取り付けるのが正しいのです。
此のコンデンサーと負荷との間の配線が長く成ると、ノイズの原因に成ります。
逆に負荷抵抗値から考えると、大型のコンデンサーは必要有りません。
ケミコンですと、高域のインピーダンスが上がるので拙いんですね。
僕のプリアンプは、此処へ1μのフィルムコンデンサーを使っています。
数十μのケミコンなんて必要有りません(勿論100μなんて・・)。
デ・カップリング回路。非常に重要な回路です。
あ、今作っているギターアンプはシャシが小さいのでケミコンで行きます(笑)。
ある意味、不良在庫処分アンプでも有りますので・・・・・。
更に追記。
デ・カップリング回路のもう一つの働き。
プレート電圧の最適化。
プレート負荷抵抗は一定にした侭(最適な値)で、デ・カップリングの抵抗値を調整して、最適プレート電圧に合わせます。
本職の部品待ちを良い事にして、がんがん進めているギターアンプ。
オーディオ用では考えられない6個ものVRを使っています。
で、その周りの配線・・・・。
最近の国産パーツ。単純に抵抗値を書いてありません。
要は、コンデンサーと同じ表記なんですね。
で、その表記の前に有るBの文字が気に成った。
VRって、回転角度に応じた抵抗値の変化に色々なパターンが有るのです。
基本的にオーディオ用のVRはAカーブ(この辺が理解不能でしたら調べて下さい、書くのにはとんでもない長文に成りますので)。
Bの表示にヤバイんじゃない・・・・。
早速テスターでチェック。シャフト回転の中間点で表示抵抗値の半分を示したらBカーブ。
ヤハリね・・・・。
ハイ、僕のとんでもないミスです。注文する時にカーブの表示を見逃した。
6個、全てパー・・・・。
直ぐにカーブを確認して再発注。
オーディオ用だけを作っているメーカーと付き合っていましたので、Aカーブって思いこんでいたのです。
今回チョイスしたメーカーは、産業機器がメイン。
カーブを確認しなかった僕の完全なるミス。
余ったBカーブのVR、どうしよう・・・・。
オーディオ用では考えられない6個ものVRを使っています。
で、その周りの配線・・・・。
最近の国産パーツ。単純に抵抗値を書いてありません。
要は、コンデンサーと同じ表記なんですね。
で、その表記の前に有るBの文字が気に成った。
VRって、回転角度に応じた抵抗値の変化に色々なパターンが有るのです。
基本的にオーディオ用のVRはAカーブ(この辺が理解不能でしたら調べて下さい、書くのにはとんでもない長文に成りますので)。
Bの表示にヤバイんじゃない・・・・。
早速テスターでチェック。シャフト回転の中間点で表示抵抗値の半分を示したらBカーブ。
ヤハリね・・・・。
ハイ、僕のとんでもないミスです。注文する時にカーブの表示を見逃した。
6個、全てパー・・・・。
直ぐにカーブを確認して再発注。
オーディオ用だけを作っているメーカーと付き合っていましたので、Aカーブって思いこんでいたのです。
今回チョイスしたメーカーは、産業機器がメイン。
カーブを確認しなかった僕の完全なるミス。
余ったBカーブのVR、どうしよう・・・・。
よく考えて見ると・・・・・。
今回のステレオジャックとモノジャック。
一般市販アンプのアースの取り方と、僕のやり方の聞き比べが目的です。
使う心算なのは勿論ステレオ用(モノ用は単に実験(検証)の為に取り付けたんですね)。
比べる為だけだったら、モノ用は市販アンプと同じくシャシに落とさないと、正しい比較には成らないよね(今更気付いた)。
と言う訳で、あの分厚いアルマイトを落としました。モノジャックはシャシにベタ付けに成りました。
ダメな事を経験(実証)すると、その後の安心感が全然違います(笑)。
ヒーター配線が終わりました。
今回は、判りやすい様に大きめのアップです。
正直、今迄はヒーター配線って大っ嫌いだったのです。
だって、退屈なんだもの(汗)。
今回は楽しかったですね。DCとACの二種類を供給して、更にパワー管はシリーズ点灯。
更にセンターアース。結構頭を使いましたので退屈しません。
4,5番ピンに黄色の配線がAC点火。白青配線がDC点火です。
全ての球が(オット、パワー管はシリーズの中間)センターアースです。
DC点火、AC点火共、其々センターアースを一箇所に集めシャシに落とします。
僕は分けましたが、ACセンターとDCセンターを同じ所へ落としても平気です。
電流が流れないで電位を決めるだけの配線は、どの様に処理しても大丈夫です。
フォーンジャックの中間に有るのは、入力カットSW。
VRを絞らないでも、このSWの操作でギターを自由に交換出来ます。
LEDへの配線が宙ぶらりんなのは、LEDの接着剤がまだ固まっていないだけですので、深い意味は有りません。
今回は、判りやすい様に大きめのアップです。
正直、今迄はヒーター配線って大っ嫌いだったのです。
だって、退屈なんだもの(汗)。
今回は楽しかったですね。DCとACの二種類を供給して、更にパワー管はシリーズ点灯。
更にセンターアース。結構頭を使いましたので退屈しません。
4,5番ピンに黄色の配線がAC点火。白青配線がDC点火です。
全ての球が(オット、パワー管はシリーズの中間)センターアースです。
DC点火、AC点火共、其々センターアースを一箇所に集めシャシに落とします。
僕は分けましたが、ACセンターとDCセンターを同じ所へ落としても平気です。
電流が流れないで電位を決めるだけの配線は、どの様に処理しても大丈夫です。
フォーンジャックの中間に有るのは、入力カットSW。
VRを絞らないでも、このSWの操作でギターを自由に交換出来ます。
LEDへの配線が宙ぶらりんなのは、LEDの接着剤がまだ固まっていないだけですので、深い意味は有りません。
シャシに小物パーツが全て付きました。残るはOPTだけなんですが、付けちゃうと重くて移動に大変(配線の場所により、シャシを縦横に動かします)。
配線の手順は配線図の順序ではダメです。
CR類の取り付けは最後。単なる配線だけを先に済ませます。
此の作り方をするのには、実体図が必要ですけど、将来修理のし易いアンプにするには必要なんですね。
一番奥に引き回しても良い配線から始めます。
僕の場合はヒーター回路とアース回路です。
今回のヒーター回路は、全て12,6Vです(エッ、6BQ5は?)。
実は電源トランス。6,3Vが二組巻いて有るんですね。此れをそれぞれ電源シャシと本体とを繋いだら配線は4本必要です。更に12,6VのDCも一組有るので計6本の配線が必要なんですね。
此れを4本で済ませたい。
6,3V巻線をシリーズ接続にしました。此れで2本の線で送れます。
6BQ5はヒーターをシリーズ接続して12,6V対応にすればOKです。
勿論センターアースで行きます。
配線の手順は配線図の順序ではダメです。
CR類の取り付けは最後。単なる配線だけを先に済ませます。
此の作り方をするのには、実体図が必要ですけど、将来修理のし易いアンプにするには必要なんですね。
一番奥に引き回しても良い配線から始めます。
僕の場合はヒーター回路とアース回路です。
今回のヒーター回路は、全て12,6Vです(エッ、6BQ5は?)。
実は電源トランス。6,3Vが二組巻いて有るんですね。此れをそれぞれ電源シャシと本体とを繋いだら配線は4本必要です。更に12,6VのDCも一組有るので計6本の配線が必要なんですね。
此れを4本で済ませたい。
6,3V巻線をシリーズ接続にしました。此れで2本の線で送れます。
6BQ5はヒーターをシリーズ接続して12,6V対応にすればOKです。
勿論センターアースで行きます。
