懐かしいアンプが机に乗っています。
笑の種に成ったピンキーガレージアンプ(汗)。
ホント、あの彫刻屋め(プンプン)。
と言いながらも、シッカリと作って有る良いアンプです。
こいつの初期目標は過去を読んでください。
要は300BとEL34をまっとうに鳴き比べをさせるアンプだったんですね。
其の初期目標を無事にこなし、その後はオイロダインの中高域アンプとして働いていました。
で、引越し後は出番が無く2階のストックルームで余生を・・・(ウソウソ、単に惰眠)。
今、中を開けて見ても、弄る余地は有りません。僕の最新鋭アンプなんですね。
こいつをコアキシャルに使っちまえ・・・。
数日前にアップしたコアキシャルのマルチアンプ作戦。
チャンデバを使わないでネットワークって思ったんですが・・・・・・・。
正直、チョイ拙いんですね。
ネットワークでのマルチアンプを実践していた時代。
プリの出力に多数のパワーアンプをぶら下げたのではなく、ドライブアンプを介してでした。
つまりプリの出力には1台のドライブアンプがぶら下がっていただけなんです。
今回はプリの出力に2台のパワーアンプがぶら下がる。
其のパワーアンプは入力トランスが入っている。
チョイ拙いんじゃないかい・・・。
基本、プリアンプの出力には1台のパワーアンプを接続するのを前提で設計します。
2台ぶら下がるとチョイきついんですね。
その辺も有ってドライブアンプ構想が生まれました。
で、ドライブアンプも惰眠を貪ってはいるんですが、将来チャンデバに改造計画。
今回ネットワークのコイルは新しく巻く。
だったら、チャンデバのコイルを巻いても手数は一緒。
今使っているパワーアンプはチャンデバとしても使える(と言うかそちらを前提に設計した)。しかも1台余っているし・・・・・・・。
そこでピッコーーーーーーン。
EL34はウーハー用に、EL84はツィーター用に、余っているEL84はチャンデバに。
こうすればプリに2台のパワーをぶら下げないで済むし、作ってからゆっくりと考察の出来なかったチャンデバを今の環境ならジックリと見つめなおせる。
此処で、ノウハウを溜めれば5ウェイの時に凄く役に立つのは必至。
ムムム、拙いなー。アンプを新しく起こさなくてもチャンデバでのマルチをコアキシャルで出来ちまう。
ハイ、火が点きました。
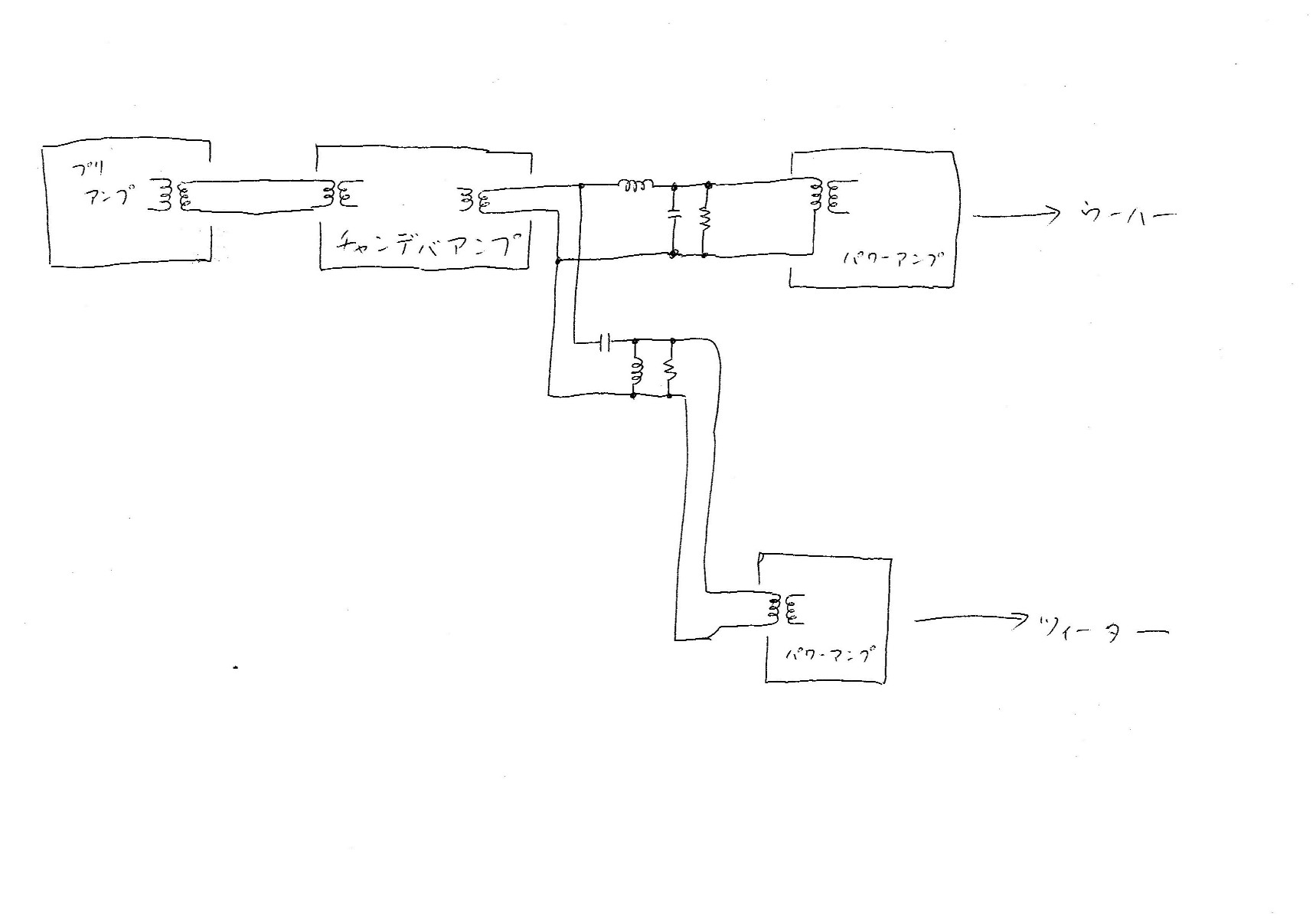
追記です。
全体のブロック図。
パワーアンプは全てが逆相パラレルアンプに成りますので・・・(ニコニコ)
トラックバック() | コメント(2)
無題
ユキ 自分のコアキシャルのプリとパワー2台のネットワークでのマルチアンプ化も拙いんですか?
無題
ピンキー 正しい設計をしますと、パワーの入力インピーダンスを判った上でプリを作らないといけないんです。
つまり2台を負荷と考えるか、1台で良いのかで、プリを考え直さないといけないんですね(勿論、パワーの入力インピーダンスを考えた上です)。
市販のアンプはこの辺は融通を持たせていますが、煩く言うと中途半端の設計です。
特にパワーアンプの入力にトランスが入っている場合はシビアな設計が必要です。
つまり何台接続するかと言うよりも、パワーアンプの合成入力インピーダンスを考えたプリの出力段が必要なのです。
この辺は現状に合わせての動作点の変更で対応可能です。
ユキ 自分のコアキシャルのプリとパワー2台のネットワークでのマルチアンプ化も拙いんですか?
無題
ピンキー 正しい設計をしますと、パワーの入力インピーダンスを判った上でプリを作らないといけないんです。
つまり2台を負荷と考えるか、1台で良いのかで、プリを考え直さないといけないんですね(勿論、パワーの入力インピーダンスを考えた上です)。
市販のアンプはこの辺は融通を持たせていますが、煩く言うと中途半端の設計です。
特にパワーアンプの入力にトランスが入っている場合はシビアな設計が必要です。
つまり何台接続するかと言うよりも、パワーアンプの合成入力インピーダンスを考えたプリの出力段が必要なのです。
この辺は現状に合わせての動作点の変更で対応可能です。
この記事へのコメント
自分のコアキシャルのプリとパワー2台のネットワークでのマルチアンプ化も拙いんですか?
正しい設計をしますと、パワーの入力インピーダンスを判った上でプリを作らないといけないんです。
つまり2台を負荷と考えるか、1台で良いのかで、プリを考え直さないといけないんですね(勿論、パワーの入力インピーダンスを考えた上です)。
市販のアンプはこの辺は融通を持たせていますが、煩く言うと中途半端の設計です。
特にパワーアンプの入力にトランスが入っている場合はシビアな設計が必要です。
つまり何台接続するかと言うよりも、パワーアンプの合成入力インピーダンスを考えたプリの出力段が必要なのです。
この辺は現状に合わせての動作点の変更で対応可能です。
つまり2台を負荷と考えるか、1台で良いのかで、プリを考え直さないといけないんですね(勿論、パワーの入力インピーダンスを考えた上です)。
市販のアンプはこの辺は融通を持たせていますが、煩く言うと中途半端の設計です。
特にパワーアンプの入力にトランスが入っている場合はシビアな設計が必要です。
つまり何台接続するかと言うよりも、パワーアンプの合成入力インピーダンスを考えたプリの出力段が必要なのです。
この辺は現状に合わせての動作点の変更で対応可能です。
この記事のトラックバックURL
この記事へのトラックバック
