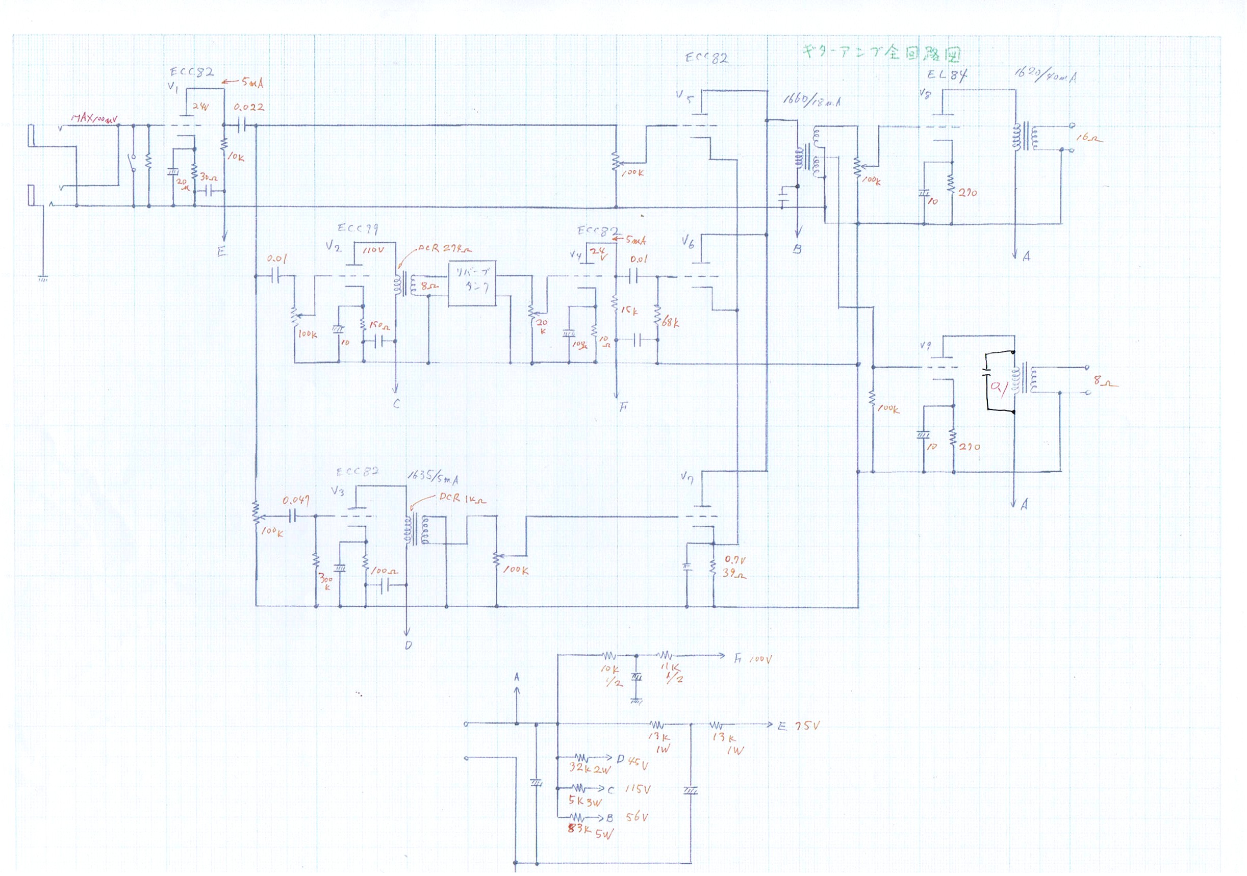
アレッ。本体回路の全回路図をアップしていませんでしたね。
信号回路はアップしていたんですが、非常に大事なデ・カップリング回路のアップがまだでした。
で、このデカップリング回路。リップルフィルターでは有りません。
デ・カップリングに入る前に、リップルはなくさないといけないですね。
名前からも判ります様に、デ・カップリング。つまり繋がらない様にする。
もし此の回路が無いと、真空管同士が電源でつながり正帰還や負帰還が掛かり、正帰還の場合は発信してしまいます。
其れを防ぐのが此の回路。
非常に重要な回路なんですが、一般には軽く考えられている傾向が有ります。
此の回路は電源回路ではなく、信号回路と理解するのが正しいのです。
で、デ・カップリングの最後のコンデンサー。プレート負荷の直ぐ下に書いて有る意味判りますか?
負荷抵抗の直ぐ下も、信号に振られています。
此の振られをキャンセルさせる役目ですので、負荷のすぐ下に取り付けるのが正しいのです。
此のコンデンサーと負荷との間の配線が長く成ると、ノイズの原因に成ります。
逆に負荷抵抗値から考えると、大型のコンデンサーは必要有りません。
ケミコンですと、高域のインピーダンスが上がるので拙いんですね。
僕のプリアンプは、此処へ1μのフィルムコンデンサーを使っています。
数十μのケミコンなんて必要有りません(勿論100μなんて・・)。
デ・カップリング回路。非常に重要な回路です。
あ、今作っているギターアンプはシャシが小さいのでケミコンで行きます(笑)。
ある意味、不良在庫処分アンプでも有りますので・・・・・。
更に追記。
デ・カップリング回路のもう一つの働き。
プレート電圧の最適化。
プレート負荷抵抗は一定にした侭(最適な値)で、デ・カップリングの抵抗値を調整して、最適プレート電圧に合わせます。
信号回路はアップしていたんですが、非常に大事なデ・カップリング回路のアップがまだでした。
で、このデカップリング回路。リップルフィルターでは有りません。
デ・カップリングに入る前に、リップルはなくさないといけないですね。
名前からも判ります様に、デ・カップリング。つまり繋がらない様にする。
もし此の回路が無いと、真空管同士が電源でつながり正帰還や負帰還が掛かり、正帰還の場合は発信してしまいます。
其れを防ぐのが此の回路。
非常に重要な回路なんですが、一般には軽く考えられている傾向が有ります。
此の回路は電源回路ではなく、信号回路と理解するのが正しいのです。
で、デ・カップリングの最後のコンデンサー。プレート負荷の直ぐ下に書いて有る意味判りますか?
負荷抵抗の直ぐ下も、信号に振られています。
此の振られをキャンセルさせる役目ですので、負荷のすぐ下に取り付けるのが正しいのです。
此のコンデンサーと負荷との間の配線が長く成ると、ノイズの原因に成ります。
逆に負荷抵抗値から考えると、大型のコンデンサーは必要有りません。
ケミコンですと、高域のインピーダンスが上がるので拙いんですね。
僕のプリアンプは、此処へ1μのフィルムコンデンサーを使っています。
数十μのケミコンなんて必要有りません(勿論100μなんて・・)。
デ・カップリング回路。非常に重要な回路です。
あ、今作っているギターアンプはシャシが小さいのでケミコンで行きます(笑)。
ある意味、不良在庫処分アンプでも有りますので・・・・・。
更に追記。
デ・カップリング回路のもう一つの働き。
プレート電圧の最適化。
プレート負荷抵抗は一定にした侭(最適な値)で、デ・カップリングの抵抗値を調整して、最適プレート電圧に合わせます。
この記事のトラックバックURL
この記事へのトラックバック
